Milieubelastende Activiteiten
Dit is het hoofdlemma omtrent de Milieubelastende activiteiten.
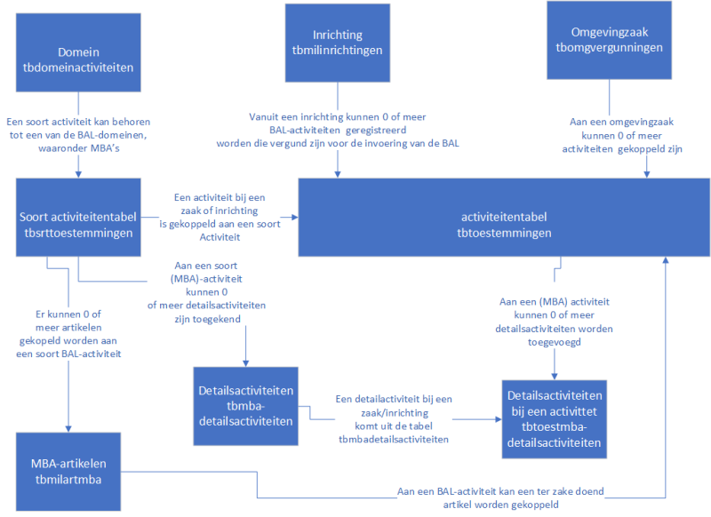
De MBA's komen enerzijds vanzelf mee met de STAM-berichten uit het DSO (zie kopje projectactiviteiten bij Verwerking DSO STAM berichten, maar kunnen anderzijds - vanuit een inrichting - geregistreerd worden indien het gaat om een vergunde situatie van voor de invoering van de BAL.
Vanuit een omgevingzaak worden de MBA-activiteiten opgeslagen in de activiteitentabel: tbtoestemmingen.
Bij het afsluiten van de omgevingzaak kijkt OpenWave naar het resultaat (tbaardbesluit: portaal zaakbeheer: tegel: Afhandeling/Besluit
omg/apv/bouw/milieu/gebr). Indien het gekozen besluit de eigenschap Onderliggende BAL-activiteiten hebben status actueel vanaf de besluitdatum (dlstatusactueel) aangevinkt heeft staan dan krijgen de BAL-activiteiten bij die omgevingzaak als startdatum (tbtoestemmingen.ddmbastart) de besluitdatum mits:
- deze activiteiten een lege vervaldatum hebben (tbtoestemmingen.ddvervallen)
- en de startdatum nog niet gevuld is
- en mits de activiteit hoort bij een soort activiteit (tbsrttoestemming: portaal zaakbeheer: tegel: Soort activiteit/onderdeel)) die gekoppeld is aan een domein (of type) uit de tabel tbdomeinactiviteit (zie portaal zaakbeheer: tegel: Domein soort BAL-activiteit). Een van deze domeinen is de Milieubelastende activiteit.
Vanuit een inrichting kunnen ook milieubelastende activiteiten worden geregistreerd die vergund zijn voor de invoering van de BAL. Ook deze registraties zijn rijen in de tabel tbtoestemmingen. Default wordt de ingangsdatum van vandaag als startdatum genomen. De kaarten die via de conversie in versie 1.32 van de deprecated tabel tbmilmba zijn overgenomen hebben 1 januari 2024 als startdatum gekregen.
Een rij uit tbtoestemmingen is OF gekoppeld aan een omgevinzaak (tbtoestemmingen.dnkeyomgvergunningen is gevuld) OF gekoppeld aan een inrichting (tbtoestemmingen.dnkeymilinrichtingen is gevuld). Als de omgevingzaak zelf is gekoppeld aan een inrichting (tbomgvergunning.dnkeymilinrichtingen is gevuld) dan zijn vanuit de inrichting ook de (MBA) activiteiten die horen bij die omgevingzaak zichtbaar. Zie verderop.
BAL of MBA activiteiten bij omgevingzaak
Blok BAL extra eigenschappen
Indien vanuit het DSO (of met de hand) een activiteit wordt toegevoegd in tbtoestemmingen die gekoppeld is aan een soort activiteit die zelf weer gekoppeld is aan een BAL-domein (tabel tbdomeinactiviteit: zie portaal zaakbeheer: tegel: Domein soort BAL-activiteit), dan wordt in het detailscherm van de activiteit een blok BAL extra eigenschappen zichtbaar, waarin soort (kernactiviteit, magneetactiviteit, bedrijfsondersteunend, functioneel ondersteunend), plicht ((G)een, (I)informatieplicht, (M)eldingsplicht, (V)ergunningsplicht, (M)eerdere plichten of (Z)orgplicht) en startdatum van de activiteit ingevuld kan worden.
Indien de startdatum wordt leeggelaten en de omgevingzaak wordt afgerond, dan zal de startdatum automatisch worden gevuld met de besluitdatum indien de activiteit niet vervallen is EN indien het resultaat (tbaardbesluit: portaal zaakbeheer: tegel: Afhandeling/Besluit
omg/apv/bouw/milieu/gebr) de eigenschap Onderliggende BAL-activiteiten hebben status actueel vanaf de besluitdatum (dlstatusactueel) aangevinkt heeft staan.
De plicht (dvmbaplicht) wordt default gevuld met (I)nformatieplicht, (M)eldingsplicht of (V)ergunningsplicht op grond van het overeenkomstige plichttype uit het DSO STAM-bericht.
Blok BAL artikel
Indien bij de gekozen of aangeleverde soort activiteit (tbsrttoestemming) één of meer artikelen zijn gedefinieerd in de dochtertabel tbmilartmba (zie detailscherm van een soort activiteit in het zaakbeheerportaal (tbsrttoestemming: tegel: Soort activiteit/onderdeel), dan wordt dit blok zichtbaar en kan in dit blok de activiteit aan zo'n - niet vervallen - artikel worden gekoppeld.
Blok detailactiviteiten
Indien bij de gekozen of aangeleverde soort activiteit (tbsrttoestemming) één of meer detailactiviteiten zijn gedefinieerd in de dochtertabel tbmbadetailsactiviteiten (zie detailscherm van een soort activiteit in het zaakbeheerportaal (tbsrttoestemming: tegel: Soort activiteit/onderdeel), dan wordt dit blok zichtbaar en kunnen in dit blok meerdere - niet vervallen - detailactiviteiten aangewezen worden bij de activiteit. Deze worden opgeslagen in de tabel tbtoestbmbadetailsactiviteiten.
(MBA)-activiteiten per inrichting
In het inrichtingenportaal onder de kolom wat gebeurt er (dit kan per implementatie anders geregeld zijn) is een tegel met deze naam die de trigger is voor een lijst van alle BAL activiteiten waaronder de Milieubelastende Activiteiten die rechtstreeks, of via een omgevingzaak (tbomgvergunning.dnkeymilinrichtingen), verbonden zijn aan een inrichting.
Voor de definitie van de lijst zie beheertabel tabellen standaardapi (tbsysstandardtable.dvcode = inrichting_toestmba).
De onderliggende activiteitentabel (tbtoestemmingen) wordt hier getoond op grond van de view vwfrmtoestemmingen. Alleen die kaarten worden getoond die:
- gekoppeld zijn aan soort activiteit (tbsrttoestemming) die zelf weer gekoppeld is aan een BAL-domein (tbdomeinactiviteit), waaronder het domein Milieubelastende activiteiten
- EN die in de kolom dnomgvergkeymilinrichtingen een verwijzing hebben naar de tbmilinrichtingen.dnkey. De kolom vwfrmtoestemmingen.dnomgvergkeymilinrichtingen wordt gevuld met tbomgvergunning.dnkeymilinrichtingen of met tbtoestemmingen.dnkeymilinrichtingen.
Kijk-, edit, insert-en delete-recht van deze BAL-activiteiten zijn op grond van dezelfde rechten als bij SBI (tbmilrechten.dlcmilinrsbivsb/edt/ins/del).
De rijen echter uit tbtoestemmingen die een gevulde dnkeyomgvergunningen hebben zijn aangemaakt onder een omgevingzaak en hier wel zichtbaar en benaderbaar maar NIET muteerbaar met uitzondering van de kolommen opmerking (tbtoestemmingen.dvmbaopmerking), hoofdactiviteit (dlhoofdmb) en activiteit vervallen per (ddvervallen).
De insertwizard verzorgt het invoegen van een nieuwe rij in tbtoestemmingen op basis van een keuze uit de niet vervallen kaarten uit tbsrttoestemming met een gevulde dnkeydomeinactiviteit (dus die gekoppeld zijn aan tbdomeinactiviteiten). De nieuwe rij wordt daarbij gekoppeld aan een inrichting met de datum van vandaag als default startdatum (ddmbastart).
Een activiteit die gekoppeld is aan een omgevigzaak kan niet vanuit een inrichting worden verwijderd.
Vanuit het detailscherm van de activiteit kan linksonder met de knop ga naar omgevingzaak het omgevingsportaal van de betreffende zaak worden geopend.
Kolombeschrijving
In het lijstscherm (MDLC_getVwfrmInrichtingMbaList.xml) bevinden zich de volgende relevante kolommen:
- Actueel . Is aangevinkt indien
- de activiteit gekoppeld is aan een omgevingzaak waarvan de besluitdatum is gevuld met een aard besluit die status tbaardbesluit.dlstatusactueel aangevinkt heeft staan EN waarbij de activiteitvervaldatum (tbtoestemmingen.ddvervallen) leeg is of in de toekomst ligt en waarbij de geldig t/m datum van de omgevingzaak leeg is of in de toekomst ligt EN waarbij de vervallen per datum van de omgevingzaak in de toekomst ligt of leeg is
- de activiteit NIET gekoppeld is aan een omgevingzaak en de activiteitvervaldatum (tbtoestemmingen.ddvervallen) leeg is of in de toekomst ligt en waarbij de activiteit startdatum (tbtoestemmingen.ddmbastart) gevuld is en in het verleden ligt
- Domein dit is het domein uit tbdomeinactiviteit die gekoppeld is aan de activiteit via tbsrttoestemming. Hierop kan gefilterd worden in de filteropties boven aan de lijst. Standaard staat dit filter ingesteld op het domein Milieubelastende activiteiten.
- Hoort bij omgevingzaak (vwfrmtoestemmingen.dvomgvergzaakcode) is de zaakcode van de omgevingzaak indien de activiteit bij een omgevingzaak hoort.
- Besluitdatum (vwfrmtoestemmingen.ddomgvergbesluitdatum) Besluitdatum van de omgevingzaak.
- Zaak vervallen per (vwfrmtoestemmingen.ddvervallenperomgzaak). De vervaldatum van de omgevingzaak (tbomgvergunning.ddvervallen)
- Zaak geldig t/m (vwfrmtoestemmingen.ddgeldigtmomgzaak). De geldig t/m datum van de omgevingzaak (tbomgvergunning.ddverlopen)
- Aard besluit (vwfrmtoestemmingen.dvomgomsaardbelsuit). Aard besluit dat bij besluitdatum hoort. Van belang voor bepaling status actueel.
- Activiteit actueel sinds (vwfrmtoestemmingen.ddactueelsinds). Tbtoestemmingen.ddmbastart die vanuit de inrichting met de hand wordt gevuld (default vandaag) en vanuit een omgevingzaak met de besluitdatum mits niet vervallen en nog leeg en mits het aard besluit de status dlstatusactueeel aangevinkt heeft staan
- Activiteit vervallen per (vwfrmtoestemmingen.ddvervallen). Tbtoestemmingen.ddvervallen. Kan ook voor activiteiten die gekoppeld zijn aan een omgevingzaak met de hand worden gevuld. Zie ook hieronder bij filteropties status.
- Hoofdactiviteit (vwfrmtoestemmingen.dlhoofdmba). Tbtoestemmingen.dlhoofdmba. Er kan maar één rij van getoonde activiteiten (dus inclusief de activiteiten die bij een omgevingzaak horen) de hoofdactiviteit zijn. Dit betekent dat indien een andere activiteit hiertoe aangevinkt wordt, automatisch deze eigenschap bij de overige rijen uitgevinkt wordt.
In het detailscherm is nog een extra kolom invulbaar namelijk tbtoestemmingen.dvmbagrondslagzaak. Hierin kan verwezen worden naar de wavezaakcode van de pre-omgevingswet zaak waar de BAL-activiteit op is vergund.
Filterbeschrijving
Filterschermdefinitie: MDFC_InrichtingMbaList.xml
- Status actueel. De lijst wordt default opgestart met deze status aangevinkt. Status actueel betekent dat alleen de kaarten getoond worden die de kolom vwfrmtoestemmingen.dlactueel aangevinkt hebben staan (zie hierboven bij kolombeschrijving).
- Status historisch. Status historisch betekent dat alleen de kaarten getoond worden die de kolom vwfrmtoestemmingen.dlstatushistorisch aangevinkt hebben staan. Dat zijn activiteiten waarvoor geldt dat indien:
- de activiteit gekoppeld is aan een omgevingzaak waarvan de besluitdatum is gevuld met een aard besluit die status tbaardbesluit.dlstatusactueel aangevinkt heeft staan EN waarbij de activiteitvervaldatum (tbtoestemmingen.ddvervallen) gevuld is en in het verleden ligt OF waarbij de geldig t/m datum van de omgevingzaak gevuld is met een waarde kleiner dan vandaag.
- de activiteit NIET gekoppeld is aan een omgevingzaak en de activiteitvervaldatum (tbtoestemmingen.ddvervallen) NIET leeg is en in het verleden ligt en waarbij de activiteit startdatum (tbtoestemmingen.ddmbastart) gevuld is en in het verleden ligt.
- Status onbekend. Status onbekend betekent dat alleen de kaarten getoond worden die de kolom vwfrmtoestemmingen.dlstatusonbekend aangevinkt hebben staan. Dat zijn activiteiten waarvoor geldt dat indien:
- de activiteit gekoppeld is aan een omgevingzaak waarvan de besluitdatum leeg is of dat het aard besluit de status tbaardbesluit.dlstatusactueel NIET aangevinkt heeft staan
- de activiteit NIET gekoppeld is aan een omgevingzaak en de activiteit startdatum (tbtoestemmingen.ddmbastart) leeg is.
- Domein. Default staat de lijst gefilterd op het domein: Milieubelastende activiteiten.
Artikel en Detailactiviteiten
Indien bij de soort activiteit (tbsrttoestemming) één of meer artikelen zijn gedefinieerd in de dochtertabel tbmilartmba (zie detailscherm van een soort activiteit in het zaakbeheerportaal (tbsrttoestemming: tegel: Soort activiteit/onderdeel), dan wordt het blok BAL artikel zichtbaar en kan in dit blok de activiteit aan zo'n - niet vervallen - artikel worden gekoppeld. Dit alleen indien de activiteit NIET is gekoppeld aan een omgevingzaak.
Indien bij de soort activiteit (tbsrttoestemming) één of meer detailactiviteiten zijn gedefinieerd in de dochtertabel tbmbadetailsactiviteiten (zie detailscherm van een soort activiteit in het zaakbeheerportaal (tbsrttoestemming: tegel: Soort activiteit/onderdeel), dan wordt het blok detailactiviteiten zichtbaar en kunnen in dit blok meerdere - niet vervallen - detailactiviteiten aangewezen worden bij de activiteit. Deze worden opgeslagen in de tabel tbtoestbmbadetailsactiviteiten. Dit alleen indien de activiteit NIET is gekoppeld aan een omgevingzaak.
